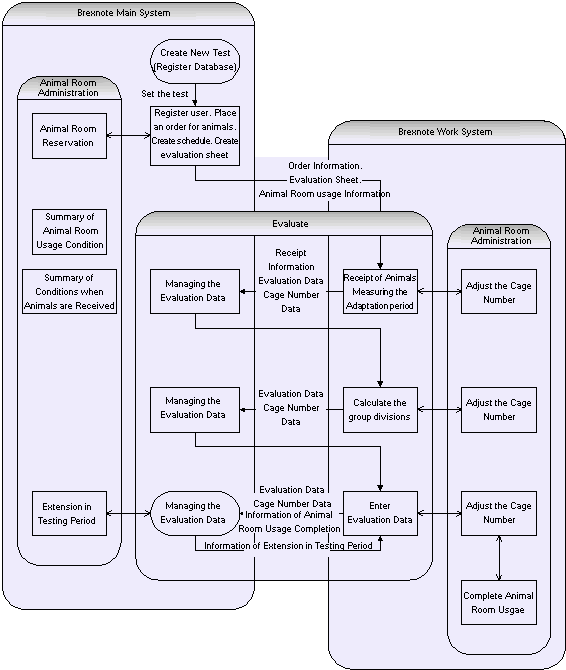
This system along with "Test Data Accumulation System of BrexNote" manages everything for the animal breeding room, right from placing an order for animals, receiving them, till the completion of tests.
Flow of Administration
Yukms Co. Ltd
URL:http://www.yukms.com/ | E-Mail:
info@yukms.com